首页 > 通知公告 >      正文

永利23411集团2019届毕业研究生离校方案

2019-06-07  点击:[]

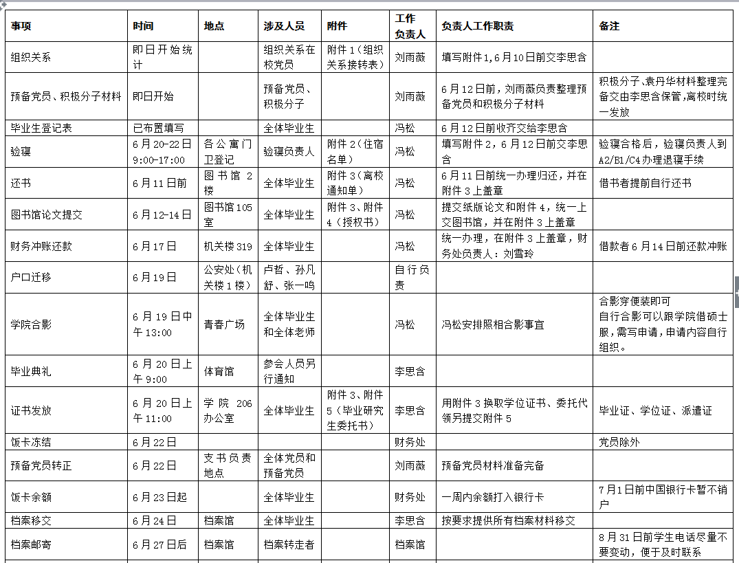
1.为让2019届毕业生安全有序离校,知悉毕业离校有关事项安排,现将有关工作汇总如下,请各位研究生本人做好离校前工作,并配合相关负责人按时完成相关事宜。

2.表中时间和有关安排,有不合理之处,由负责人单独联系逄老师或李思含,统一处理。


 

永利23411集团

2019年6月6日

 

 

上一条:致永利23411集团2019届毕业生的一封信

下一条:2019年5月永利23411集团学位论文答辩时间地点

关闭

版权所有  yL23411永利集团(MACAU·VIP认证)官方网站-Officials Website